The Global
Information Hub for
Lighting Technologies
and Design
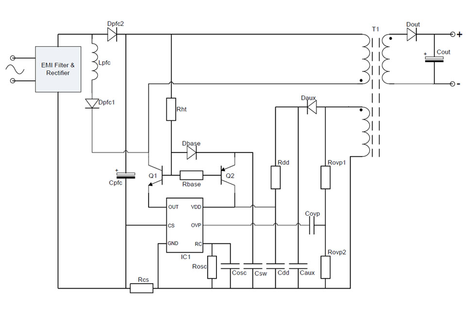
A typical application circuit with a new CamSemi C312x series LED driverhttps://www.led-professional.com/media/products_led-driver-ics-modules_camsemi-moves-into-led-lighting-with-new-driver-ics_camsemi-c212x-series-typical-application-circuit/viewhttps://www.led-professional.com/media/products_led-driver-ics-modules_camsemi-moves-into-led-lighting-with-new-driver-ics_camsemi-c212x-series-typical-application-circuit/@@images/image-1200-1e69398efc952c5756683a21f93f7fd2.jpeg
A typical application circuit with a new CamSemi C312x series LED driver