The Global
Information Hub for
Lighting Technologies
and Design
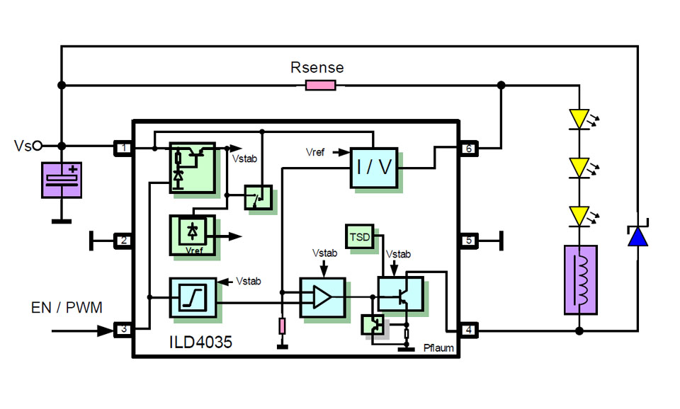
The typical application circuit using Infineon's ILD4035https://www.led-professional.com/media/products_led-driver-ics-modules_ild4035-2013-step-down-led-driver-for-1w-leds_ild4035-buck-led-converter-typical-application/viewhttps://www.led-professional.com/media/products_led-driver-ics-modules_ild4035-2013-step-down-led-driver-for-1w-leds_ild4035-buck-led-converter-typical-application/@@images/image-1200-ab5f074dd85ab5513702ae1339db573c.jpeg
The typical application circuit using Infineon's ILD4035