The Global
Information Hub for
Lighting Technologies
and Design
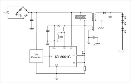
A typical application circuit using the Infineon ICL8001G.https://www.led-professional.com/media/products_led-driver-ics-modules_infineon-drives-innovation-in-led-lighting_inf_icl8001g_typapp-jpg/viewhttps://www.led-professional.com/media/products_led-driver-ics-modules_infineon-drives-innovation-in-led-lighting_inf_icl8001g_typapp-jpg/@@images/image-1200-ab5f074dd85ab5513702ae1339db573c.jpeg
A typical application circuit using the Infineon ICL8001G.