The Global
Information Hub for
Lighting Technologies
and Design
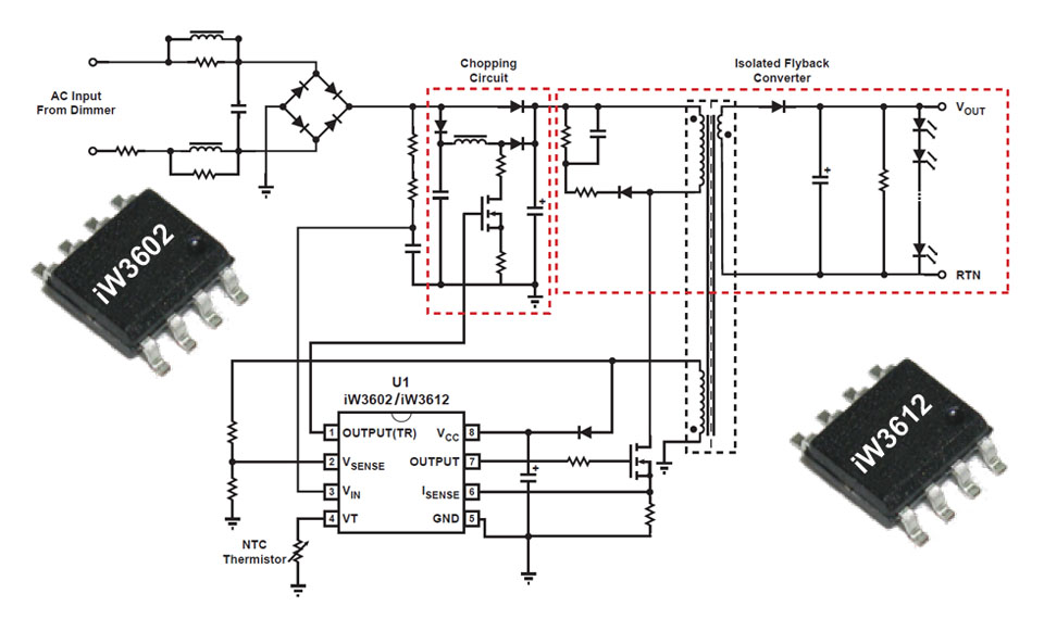
A typpical application circuit for an isolated Flypback converter using an iW3602 or iW3612 IChttps://www.led-professional.com/media/products_led-driver-ics-modules_iwatt2019s-new-digital-led-driver-ics-deliver-flicker-free-dimming-hot-plug-support_iwatt-iw36xx-ic-typpical-application-circuit-for/viewhttps://www.led-professional.com/media/products_led-driver-ics-modules_iwatt2019s-new-digital-led-driver-ics-deliver-flicker-free-dimming-hot-plug-support_iwatt-iw36xx-ic-typpical-application-circuit-for/@@images/image-1200-a0a7dc7e2b9f2c9e4c0e1546cae0d69d.jpeg
A typpical application circuit for an isolated Flypback converter using an iW3602 or iW3612 IC