The Global
Information Hub for
Lighting Technologies
and Design
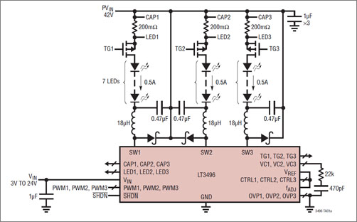
Typical application schematic using LT3496.https://www.led-professional.com/media/products_led-driver-ics-modules_linear-technology-lt3496-triple-output-led-driver-drives-up-to-eight-500ma-leds-in-series_linear_technology_lt3496_/viewhttps://www.led-professional.com/media/products_led-driver-ics-modules_linear-technology-lt3496-triple-output-led-driver-drives-up-to-eight-500ma-leds-in-series_linear_technology_lt3496_/@@images/image-1200-976bb289e9d5863907fe42c9600b844a.jpeg