The Global
Information Hub for
Lighting Technologies
and Design
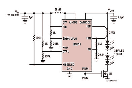
Typical application example for a 4W boost automotive LED driver.https://www.led-professional.com/media/products_led-driver-ics-modules_lt3519-45v-750ma-led-driver-for-boost-buck-or-buck-boost-high-current-led-applications_lin_lt3519-gif/viewhttps://www.led-professional.com/media/products_led-driver-ics-modules_lt3519-45v-750ma-led-driver-for-boost-buck-or-buck-boost-high-current-led-applications_lin_lt3519-gif/@@images/image-1200-976bb289e9d5863907fe42c9600b844a.png
Typical application example for a 4W boost automotive LED driver.