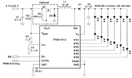
Typical applicationTPS61181/2
https://www.led-professional.com/media/products_led-driver-ics-modules_most-compact-device-supports-up-to-60-white-leds-for-medium-sized-lcd-applications_tps61181-jpg/view
https://www.led-professional.com/media/products_led-driver-ics-modules_most-compact-device-supports-up-to-60-white-leds-for-medium-sized-lcd-applications_tps61181-jpg/@@images/image-1200-ba04da7b1a18090bd0f8b85164f2a347.jpeg
Typical applicationTPS61181/2
Type
image/jpeg
Dimension
430x256