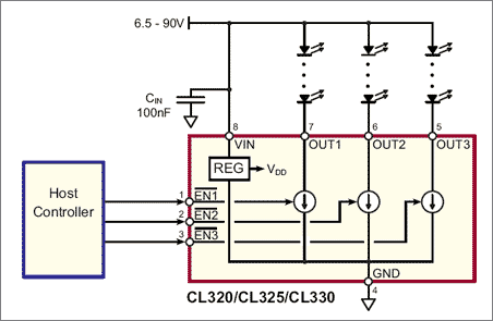
Typical application circuit
https://www.led-professional.com/media/products_led-driver-ics-modules_new-three-channel-constant-current-led-driver-ic-family-from-supertex-offers-simple-design-solutions_sup_cl3xx_app-gif/view
https://www.led-professional.com/media/products_led-driver-ics-modules_new-three-channel-constant-current-led-driver-ic-family-from-supertex-offers-simple-design-solutions_sup_cl3xx_app-gif/@@images/image-1200-725964327ab2160d849529017a0f2d6b.png
Typical application circuit
Dimension
452x295