The Global
Information Hub for
Lighting Technologies
and Design
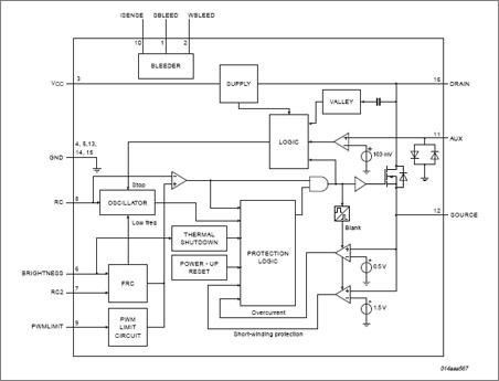
Block diagram of the SSL2101https://www.led-professional.com/media/products_led-driver-ics-modules_nxp-unveils-world2019s-first-integrated-dimmable-mains-led-driver-ic_nxp_ssl2101_block-jpg/viewhttps://www.led-professional.com/media/products_led-driver-ics-modules_nxp-unveils-world2019s-first-integrated-dimmable-mains-led-driver-ic_nxp_ssl2101_block-jpg/@@images/image-1200-a2b38fc7d4a0ba98208573b6ffaceadd.jpeg