The Global
Information Hub for
Lighting Technologies
and Design
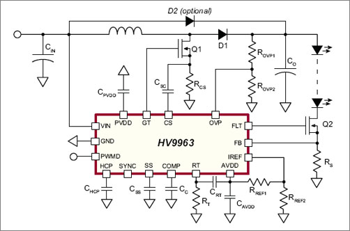
A typical application circuit using the HV9963 from Supertex.https://www.led-professional.com/media/products_led-driver-ics-modules_supertex-hv9963-closed-loop-led-driver-provides-high-led-current-accuracy-and-consistent-brightness_sup_hv9963_typapp-jpg/viewhttps://www.led-professional.com/media/products_led-driver-ics-modules_supertex-hv9963-closed-loop-led-driver-provides-high-led-current-accuracy-and-consistent-brightness_sup_hv9963_typapp-jpg/@@images/image-1200-6a7ca34945dfb7090ea1fc7c90c007b4.jpeg
A typical application circuit using the HV9963 from Supertex.