The Global
Information Hub for
Lighting Technologies
and Design
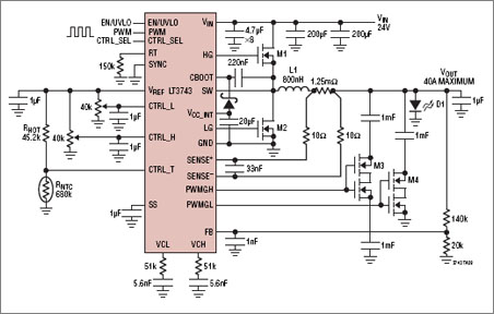
Application example for a 92% efficient 20A LED driver.https://www.led-professional.com/media/products_led-driver-ics-modules_synchronous-step-down-led-driver-delivers-over-20a-of-continuous-led-current_lin_lt3743_typapp20a-jpg/viewhttps://www.led-professional.com/media/products_led-driver-ics-modules_synchronous-step-down-led-driver-delivers-over-20a-of-continuous-led-current_lin_lt3743_typapp20a-jpg/@@images/image-1200-16747dd36b3249288841544c2f50805e.jpeg
Application example for a 92% efficient 20A LED driver.