The Global
Information Hub for
Lighting Technologies
and Design
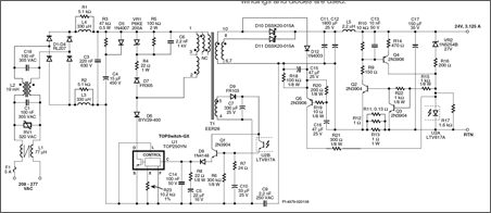
Schematic of 75 W Single Stage LED Driver Power Supply With PFC, Using a TOP250YN Devicehttps://www.led-professional.com/media/technology_electronics_power-integrations-design-ideas-target-wasteful-incandescent-bulbs-and-enable-high-efficacy-led-street-lights_di_136-gif/viewhttps://www.led-professional.com/media/technology_electronics_power-integrations-design-ideas-target-wasteful-incandescent-bulbs-and-enable-high-efficacy-led-street-lights_di_136-gif/@@images/image-1200-b3ebbbe207d275779194267095174ec5.png
Schematic of 75 W Single Stage LED Driver Power Supply With PFC, Using a TOP250YN Device