Products, Materials + Tools | Jan 26, 2012

NXP Extends LED Driver ICs for Compact, Non-Dimmable Lamps

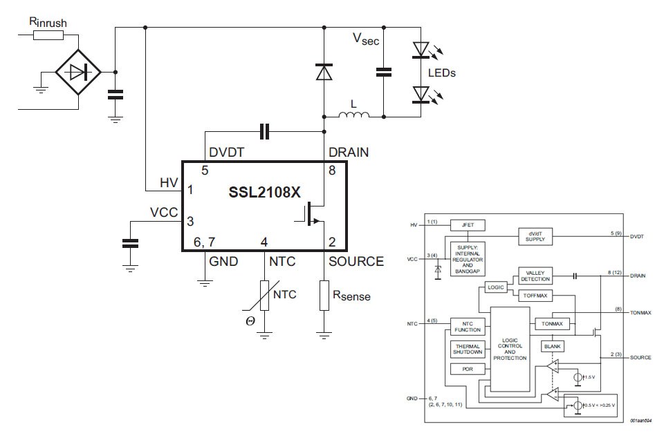
NXP Semiconductors N.V. today announced the availability of several new LED driver ICs in its SSL2108x family for compact, non-dimmable retrofit lamps, following the success of the SSL21081. With the addition of the SSL21082, SSL21083 and SSL21084, NXP now provides a single platform for lamp designers developing for 100V – 120V and 230V mains voltages, as well as all power ranges up to 25 W. Based on GreenChip™ technology, the SSL2108x family has been optimized for non-isolated topologies with high output voltages, and for applications in which compatibility with triac dimmers is not required.

Compact, non-dimmable LED lamps are growing in popularity, particularly in markets such as Japan, The SSL2108x family offers a best-in-class solution for these markets, with a high level of efficiency (up to 95% as measured on reference boards); a high level of integration (enabling easy design-in of a full application with only 14 components and a very small PCB area of 18 x 22 mm); and a very low electronic bill of materials (eBoM). The NXP SSL2108x family of devices also delivers tight LED current regulation (better than 5%); a full set of protections, including built-in LED temperature protection via input from an NTC temperature sensor; and an integrated MOSFET.

NXP will showcase the SSL2108x family at Strategies in Light in Santa Clara, California from February 7-9, 2012 (booth 511).

Pricing and Availability:
Indicative pricing is at US $2 per unit for 1,000 pieces
The SSL21081 and SSL21082 are available immediately
The SSL21083 and SSL21084 will be available by the end of February 2012

Supporting Links:
VIDEO: LED Driver ICs for Compact, Non-Dimmable Lamps (SSL2108x Family) http://www.youtube.com/watch?v=19uHrRRoYrs
SSL21081 - Buck LED driver with integrated power switch for applications up to 15 W, in 100-120V markets: http://www.nxp.com/pip/SSL21081T
SSL21082 - Buck LED driver with integrated power switch, for applications up to 25 W, in 100-120V markets: http://www.nxp.com/pip/SSL21082T
SSL21083 – Buck LED driver with integrated power switch, for applications up to 15 W, in 230V markets: http://www.nxp.com/pip/SSL21083T
SSL21084 – Buck LED driver with integrated power switch, for applications up to 25 W, in 230V markets: http://www.nxp.com/pip/SSL21084T
GreenChip solutions for smarter power and lighting
Data sheet on SSL2108x GreenChip drivers for LED Lighting:
http://www.nxp.com/documents/data_sheet/SSL21081T_2T_3T_4T.pdf
NXP GreenChip SSL products: http://www.nxp.com/greenchip/ssl

“The adoption of compact, non-dimmable LED lamps is growing strong in both the residential and commercial lighting markets worldwide. While energy efficiency and cost are key concerns, we’re finding that consumers and business users also prefer not to sacrifice performance. The SSL2108x family of highly efficient, high-voltage LED driver ICs addresses this demand. Significantly, the SSL2108x family also offers a single platform that makes it straightforward for LED retrofit lamp manufacturers to design applications for the 100V, 110V, 120V and 230V markets and for power ranges up to 15 W and 25 W,” said Ryan Zahn, general manager, lighting solutions product line, NXP Semiconductors.

About NXP Semiconductors:
NXP Semiconductors N.V. provides High Performance Mixed Signal and Standard Product solutions that leverage its leading RF, Analog, Power Management, Interface, Security and Digital Processing expertise. These innovations are used in a wide range of automotive, identification, wireless infrastructure, lighting, industrial, mobile, consumer and computing applications. A global semiconductor company with operations in more than 25 countries, NXP posted revenue of $4.4 billion in 2010. Additional information can be found by visiting www.nxp.com.

page_peel