Products, Materials + Tools | Jul 22, 2010

NXP Unveils World’s First Integrated Dimmable Mains LED Driver IC

NXP Semiconductors, the independent semiconductor company founded by Philips, today announced the launch of the SSL2101 - the world’s first integrated dimmable mains LED driver. The NXP SSL2101 is a small form factor Switched Mode Power Supply (SMPS) controller IC specifically designed to drive LED devices and provide dimming capabilities to further improve the energy efficiency of LED lighting. The SSL2101 can drive lighting systems with variable power requirements which include LED retro-fit lamps, LED modules, LED spots, down-lights and LED strings for retail displays.

The dimming capabilities offered by the SSL2101 create unique opportunities for lighting system designers to produce more energy efficient systems. With the high integration level, this cost effective device reduces the total electronic components and allows designers to fully reap the benefits of dimmable LEDs while minimizing precious board space.
  
“Meeting the constantly evolving lighting needs and supporting the green lighting revolution, NXP’s solutions help to deliver lighting products with improved efficiency,” said Robert de Jonge, director of marketing for power & lighting solutions, NXP Semiconductors. ”The SSL2101 enables products to have lower energy consumption, longer lifetimes, smaller form factors and increased robustness.”
  
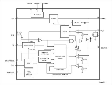
The SSL2101 is fully compatible with today’s lighting infrastructure and can operate directly from rectified mains power supply in combination with a phase cut dimmer. The SSL2101 includes a high-voltage power switch and can start-up directly from the rectified mains voltage, so no external startup circuit is required. To support its dimming capabilities the SSL2101 contains two integrated high voltage-switches for bleeder operation and an input that can be used to sense lamp power usage and activate additional bleeder action when needed.
  
The SSL2101 also offers non-isolated (buck) and isolated (fly-back) solutions in one chip. It has an additional input that can be used to detect demagnetization of the inductive element, ensuring full utilization of the magnetic material and preventing hard switching of the current. The device has in-built circuitry to reduce capacitive switch-on losses and optimize valley switching efficiencies therefore making the SSL2101 an effective power converter at low power levels. The SSL2101 uses on-time mode control and frequency control to control the LED brightness. This combined effect of both frequency variation and on-time control results in a dimming curve similar to that of an incandescent lamp. The usage of both control methods also enables the designer to reduce peak current, helping in the reduction of audible transformer or inductor noise.
  
The IC offers a reliable and safe thermal solution via a thermal enhanced package with a built-in Over Temperature Protection (OTP). It also features Short-Winding Protection (SWP), Over Current Protection (OCP) and is aligned with regulations on safety and power factor.

NXP will be demonstrating the SSL2101 IC on the NXP booth at the Strategies in Light Conference, February 18 - 20, Santa Clara Convention Center, Santa Clara, CA.
  
Availability:
The new SSL2101 is now available in Europe, US, APAC and Japan.
The price per piece is $1.50 (USD).
   
Further information on the SSL2101 is available at: www.nxp.com/pip/SSL2101_1.html
   
About NXP Semiconductors:
NXP is a leading semiconductor company founded by Philips more than 50 years ago. Headquartered in Europe, the company has about 33,500 employees working in more than 20 countries and posted sales of USD 6.3 billion (including the Mobile & Personal business) in 2007. NXP creates semiconductors, system solutions and software that deliver better sensory experiences in TVs, set-top boxes, identification applications, mobile phones, cars and a wide range of other electronic devices. News from NXP is located at www.nxp.com.

page_peel