Products, Materials + Tools | Dec 15, 2010

Diodes Incorporated’s Linear Constant Current Driver Provides Versatile Control for LED Applications

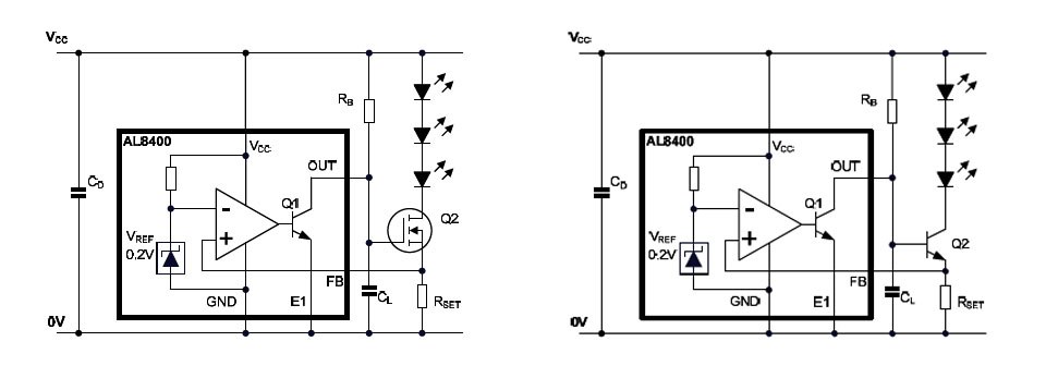
Diodes Incorporated, a leading global manufacturer and supplier of high-quality application specific standard products within the broad discrete, logic and analog semiconductor markets, today introduced the AL8400 linear LED driver controller. The AL8400 is designed to tightly regulate LED current via an external transistor across wide variations of high brightness LEDs. Suiting a broad range of LED chains in illumination, indication or signage systems, the controller can directly operate from 2.2V to 18V and will drive either N-channel MOSFET or NPN Bipolar transistors.

The AL8400 has a very low 200mV current sense voltage which reduces operating voltage overhead and increases efficiency compared with traditional solutions. Its open collector output drives the external pass transistor allowing it to regulate LED current from tens of mA to above an A.

Using an external pass transistor allows power dissipation and maximum drive capability to be optimized. Longer LED chains needing significantly more than 18V can be driven with minimal additional external components.

The LED driver’s low temperature drift and 3% reference voltage at 25ºC outperforms most existing linear solutions while keeping system costs down at the same time. The AL8400 linear controller in its small footprint, low profile SOT353 package, delivers power density that is superior to many common package alternatives and provides a low EMI solution.

Features:
• Low reference voltage (VFB = 0.2V)
• -40 to 125ºC temperature range
• 3% Reference voltage tolerance at 25°C
• Low temperature drift
• 0.2V to 18V open-collector output
• High power supply rejection
• (> 45dB at 300kHz)

Applications:
• Isolated offline LED converters
• Linear LED driver
• LED signs
• Instrumentation illumination

For further information download the data sheet or visit www.diodes.com.

About Diodes Incorporated:
Diodes Incorporated (Nasdaq: DIOD), a Standard and Poor’s SmallCap 600 and Russell 3000 Index company, is a leading global manufacturer and supplier of high-quality application specific standard products within the broad discrete, logic, and analog semiconductor markets. Diodes serves the consumer electronics, computing, communications, industrial, and automotive markets. Diodes' products include diodes, rectifiers, transistors, MOSFETs, protection devices, functional specific arrays, single gate logic, amplifiers and comparators, Hall-effect and temperature sensors; power management devices, including LED drivers, DC-DC switching and linear voltage regulators, and voltage references along with special function devices, such as USB power switches, load switches, voltage supervisors, and motor controllers. For further information, including SEC filings, visit the Company's website at http://www.diodes.com.

page_peel