Products, Materials + Tools | Dec 16, 2010

Fairchild Semiconductor’s PFC/PWM Controller Provides Higher Efficiency in Dual-Switch Flyback Topologies

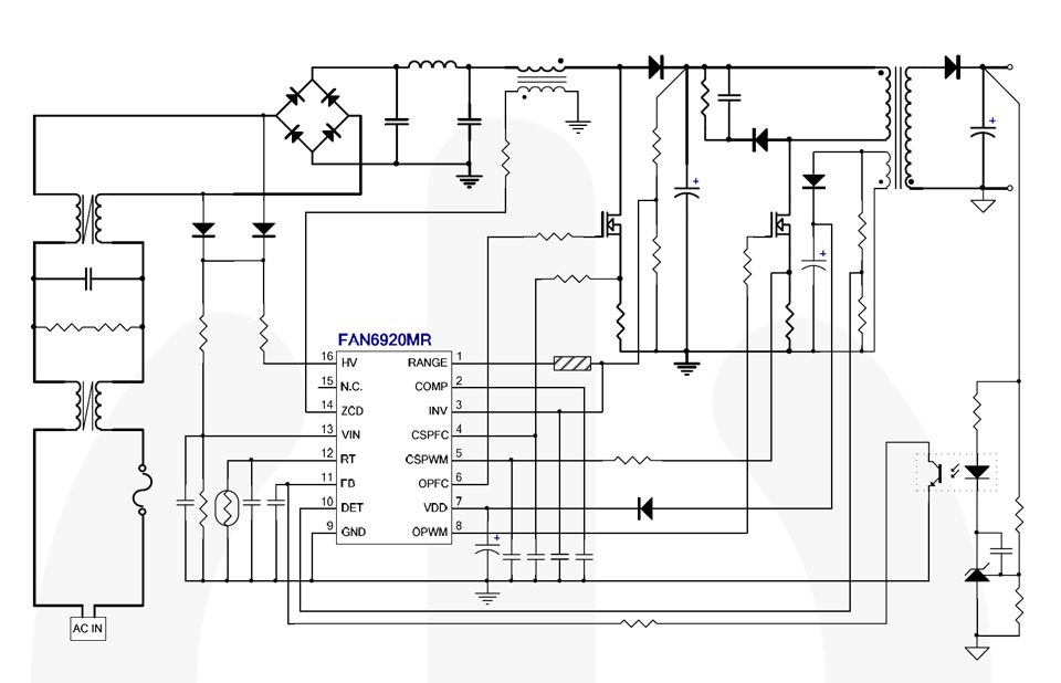
Power engineers, especially those involved in All-In-One (AIO) PC power, Slim Pack PC adapters, LCD TV and LED lighting designs, require a dual switch flyback topology that provides the higher efficiency and increased energy savings required by government regulations – something that LLC or single flyback solutions cannot provide. Developed to answer this need, Fairchild Semiconductor’s (NYSE: FCS) FAN6920MR, an integrated critical mode PFC and quasi-resonant current mode PWM controller, meets regulatory requirements by providing >90 percent efficiency and <300mW at no load for increased power savings.

■ Integrated PFC and Flyback Controller
■ Critical-Mode PFC Controller
■ Zero-Current Detection for PFC Stage
■ Quasi-Resonant Operation for PWM Stage
■ Internal Minimum tOFF 5µs for QR PWM Stage
■ Internal 5ms Soft-Start for PWM
■ Brownout Protection
■ High /Low Line Over-Power Compensation
■ Auto-Recovery Over-Current Protection
■ Auto-Recovery Open-Loop Protection
■ Externally Auto-Recovery Triggering (RT Pin)
■ Adjustable Over-Temperature Latched (RT Pin)
■ VDD Pin and Output Voltage OVP (Auto-Recovery)
■ Internal Temperature Shutdown (140°C)
 
The FAN6920MR combines a power factor correction (PFC) controller and a quasi-resonant PWM controller for a cost effective design that uses fewer external components. For PFC, the device uses a controlled on-time technique to provide a regulated DC output voltage and to perform natural power factor correction. With an innovative total harmonic distortion (THD) optimizer, the FAN6920MR can reduce input current distortion at zero-crossing duration to improve THD performance.
 
For PWM control, the FAN6920MR provides several functions to enhance the power system performance including extended valley detect up to the 12th valley cycle for reduced switching frequency, improved light load efficiency, green-mode operation, an internal 10ms soft start and high/low line over-power compensation.
 
Additionally, the device provides many protection functions including brownout, secondary-side open-loop and over-current with auto recovery, external auto-recovery protection triggering and internal over-temperature shutdown.
 
Available in a 16-pin small outline package (SOP), the FAN6920MR is ideal for AIO computers, AC/DC netbook adapters (Slim Pack), open-frame SMPS and battery chargers, as well as LCD TV and LED street lights.
 
Fairchild enables engineers to drive innovation in their designs by developing solutions like the FAN6920MR, which is part of a family of integrated critical mode PFC and quasi-resonant current mode PWM controllers. These devices integrate functionality, increase performance and provide full protection while lowering component counts, simplifying design and reducing bill of material costs.

For additional  information please download the datasheet or visit FAN6920MR.

page_peel