Products, Materials + Tools | Jul 27, 2010

IXYS' Subsidiary, Micronix, Develops Off-Line High Brightness LED Driver

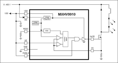
IXYS Corporation (NASDAQ:IXYS - News), announced today that its subsidiary, Clare Micronix (Micronix), has developed a new high efficiency off-line, high brightness Light Emitting Diode (LED) driver, the MXHV9910. The driver can operate from a highly versatile input supply voltage of 8V to 450V, enabling a broad range of applications including flat panel display RGB backlighting, signage, decorative LED lighting, and incandescent lamp replacement.

The MXHV9910 utilizes a boost/buck converter topology that is able to drive from one to hundreds of LEDs in series and/or parallel combinations. LED drive current is regulated and peak current to the LEDs, is maintained through an external current sense resistor. LED dimming is controlled by either adjusting the duty cycle of the PWM input or by applying a small control voltage. The MXHV9910 is available in a RoHS compliant, 8-lead SOIC package in tubes or on tape and reel.

"The MXHV9910 is a low cost LED driver that utilizes our internal SOI high voltage integrated circuit (HVIC) technology which has better isolation capabilities than junction isolation technology," said Bob DeCaro, General Manager and Vice President of Micronix. "The application possibilities for this device are enormous and we are very excited about its worldwide potential. Micronix has a strong focus on HVIC products and LED drivers, and we are putting significant R & D into these product areas."
 
Micronix, a leader in the design of high-performance analog and mixed-signal integrated circuits, has produced over 450 application specific integrated circuits (ASICs) and application specific standard products (ASSPs) for the display, communications, consumer, and medical markets. Micronix is a subsidiary of IXYS Corporation, a leading supplier of higher power semiconductors and modules for the global power market. IXYS develops and markets primarily high performance power and RF semiconductors and control ICs that are used in controlling and converting electrical power efficiently in power systems for telecommunication infrastructure, motor drives, medical systems and transportation. IXYS also serves emerging markets with digital and analog ICs that control flat panel displays, medical instruments and telecommunication products. Additional information about Micronix and IXYS may be found at www.claremicronix.com and www.ixys.com .

page_peel