Products, Materials + Tools | Dec 22, 2014

LED Driver from Diodes for Non-Dimmable MR16 Lamp Design

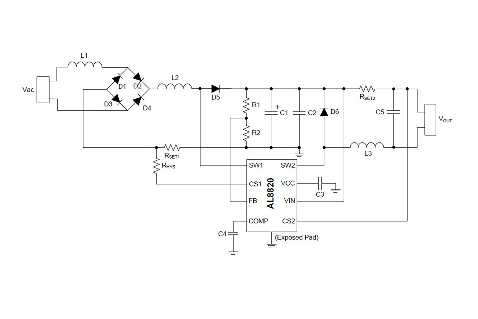
Diodes Incorporated, a leading global manufacturer and supplier of high-quality application specific standard products within the broad discrete, logic and analog semiconductor markets, today introduced the AL8820 LED driver converter. This device is a compact, two-stage, boost/buck non-dimmable MR16 lamp design solution that is simultaneously characterized by high power factor, low total harmonic distortion (THD) and low-output current ripple. For example, in a 6 W MR16 application, the device operates flicker-free with most common LED lighting transformers at a power factor of 0.9 and THD of 30%.

Applications:
•    MR16 Lamps
•    AR111
•    General Illumination Lamps

Features:
•    Wide Input Voltage Range: 5 V to 36 V
•    Internal 40 V NDMOS Switch
•    2 A Output Current
•    Continuous Conduction Mode (CCM) Operation
•    Up to 1 MHz Switching Frequency
•    High PF > 0.9 and Low THD < 30% and Low Ripple < 20%
•    Internal Protections
•    Under Voltage Lock Out (UVLO)
•    Output Open/Short Protection
•    Over Temperature Protection (OTP)
•    SO-8EP
•    Totally Lead-Free & Fully RoHS Compliant
•    Halogen and Antimony Free. “Green” Device

Combining two DC-DC regulators in the 5 mm x 6 mm SO-8EP package, the AL8820 operates in continuous-current mode and employs an innovative control scheme to ensure high compatibility with most commonly used electronic transformers. An ultra low RDSON internal 40V/2A NDMOS switch helps minimize power losses while supporting the delivery of large output powers in a wide range of 5 W to 7 W MR16 LED lamps.

The device features a wide 5 V to 36 V input voltage range and an output current up to 2 A can be achieved. A switching frequency of up to 1 MHz means that smaller-sized external inductors and capacitors can also be used with the device for MR16 solutions, helping to further minimize overall circuit footprint and BOM cost.

The AL8820's comprehensive integrated protection features include: under- voltage lock out, output short circuit, output open-circuit, over-current, over-voltage and over-temperature protection.

Further information is available at www.diodes.com or from the AL8820 datasheet

About Diodes Inc:
Diodes Incorporated (Nasdaq: DIOD), a Standard and Poor's SmallCap 600 and Russell 3000 Index company, is a leading global manufacturer and supplier of high-quality application specific standard products within the broad discrete, logic and analog semiconductor markets. Diodes serves the consumer electronics, computing, communications, industrial, and automotive markets. Diodes' products include diodes, rectifiers, transistors, MOSFETs, protection devices, functional specific arrays, single gate logic, amplifiers and comparators, Hall-effect and temperature sensors; power management devices, including LED drivers, AC-DC converters and controllers, DC-DC switching and linear voltage regulators, and voltage references along with special function devices, such as USB power switches, load switches, voltage supervisors, and motor controllers. Diodes' corporate headquarters, logistics center, and Americas' sales office are located in Plano, Texas. Design, marketing, and engineering centers are located in Plano; San Jose, California; Taipei, Taiwan; Manchester, England; and Neuhaus, Germany. Diodes' wafer fabrication facilities are located in Kansas City, Missouri and Manchester, with two more located in Shanghai, China. In addition, two assembly-test facilities are located in Shanghai; two are located in Chengdu, China, with one in Neuhaus and one in Taipei. Additional engineering, sales, warehouse, and logistics offices are located in Fort Worth, Texas; Taipei; Hong Kong; Manchester; Shanghai; Shenzhen, China; Seongnam-si, South Korea; Suwon, South Korea; Tokyo, Japan; and Munich, Germany, with support offices throughout the world. For further information, including SEC filings, visit Diodes' website at www.diodes.com.

page_peel