Products, Materials + Tools | Apr 08, 2014

Marvell's Intelligent LED Controller for Smart Wireless Light Bulbs Is Backward Compatible to Existing Wall Dimmers

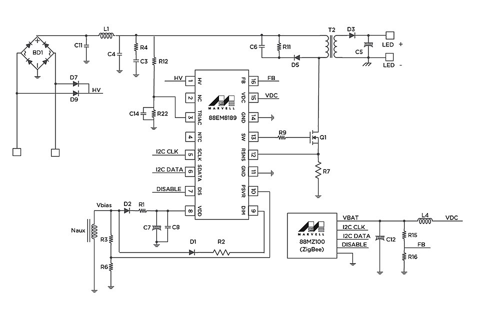
Marvell announced its new AC/DC LED driver Integrated Circuit (IC), the Marvell® 88EM8189 featuring I2C compatible digital interface integration to connect with a networking microcontroller that runs a lighting control protocol, such as Zigbee, for Smart wireless bulbs, providing premium dimming performance with a full dimming range from 100 percent to 1 percent.

Key Benefits:
•    Single-stage fly-back or buck-boost topology
•    Integrated digital interface I2C for connection to networking microcontroller to provide digital dimming through ZigBee, Wi-Fi, Bluetooth, PLC and other technologies
•    Integrated AC-DC converter for  bias power supply to networking microcontroller
•    Enables meeting ENERGY STAR power consumption (500mW standby) when light is off
•    Backward compatible with phase cut wall dimmers worldwide
•    Reduced system BOM cost with two chip lamp solution – 88EM8189 plus connectivity device

Electrical performance:
•    >0.95 PF
•    Up to 90 percent efficiency
•    <20 percent THD

Marvell’s 88EM8189 chip integrates a separate high efficiency AC to DC power supply circuit providing standby power dedicated to the networking chip; therefore, lowering the bill-of-materials (BOM) for the electronics and drastically driving down the price point. This implementation enables the lowest standby power consumption by the networking circuit in a Smart wireless bulb while the light is turned off, allowing the system solution to meet today’s ENERGY STAR requirements. Built on the same technology as Marvell’s industry-leading phase cut LED driver chip the 88EM8187, Smart bulbs using the intelligent 88EM8189 chip are backward compatible with existing phase cut wall dimmers as a system level option. The Marvell 88EM8189 LED driver currently is sampling with global customers.

“Consumers increasingly are realizing the benefits of using Smart LED bulbs inside their homes,” said Philip Poulidis, Vice President and General Manager of Marvell’s Internet of Things Business Unit. “As part of Marvell’s end-to-end Smart Lighting Platform, Marvell’s new LED driver controller helps users make the transition from wall dimmer controlled LED lights to Smart bulbs connected to the Internet, and controllable by smartphones and tablets. The innovation in our 88EM8189 chip delivers a greater user experience – automated wireless light control through the Internet and backward compatibility with existing dimmers – at a significantly lower price point.”

Marvell’s 88EM8189 LED driver IC is part of the Marvell Smart Lighting Platform which includes 88MZ100 ZigBee microcontroller, 88MC200 Wi-Fi microcontroller and a low cost ZigBee-to-Wi-Fi gateway solution. The Platform fully supports industry open protocols in ZigBee Home Automation (ZHA) and ZigBee Light Link (ZLL), and is accessible by mobile devices via Wi-Fi. Marvell built an ecosystem around the platform including original device manufacturers (ODMs) and cloud software partners to offer turn-key solution to end markets. Marvell’s open architecture also allows the Smart bulb to be connected to home gateways offered by retailers and service providers.

To learn more about the Marvell 88EM8189 LED driver IC, please visit  http://www.marvell.com/led-lighting/drivers/88EM8189/ and
http://www.marvell.com/led-lighting/assets/ Marvell_88EM8189_IC-01_product_brief.pdf
.

About Marvell:
Marvell (NASDAQ: MRVL) is a global leader in providing complete silicon solutions and Kinoma® software enabling the “Smart Life and Smart Lifestyle.”  From mobile communications to storage, cloud infrastructure, digital entertainment and in-home content delivery, Marvell’s diverse product portfolio aligns complete platform designs with industry-leading performance, security, reliability and efficiency. At the core of the world’s most powerful consumer, network and enterprise systems, Marvell empowers partners and their customers to always stand at the forefront of innovation, performance and mass appeal. By providing people around the world with mobility and ease of access to services adding value to their social, private and work lives, Marvell is committed to enhancing the human experience.
For more information, please visit www.Marvell.com.

page_peel