Products, Materials + Tools | Jul 19, 2010

Micrel Launches High Power Monolithic Boost LED Driver With 3.5A Integrated FET

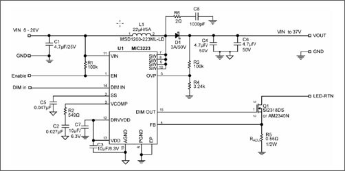
Micrel, Inc. today rolled out the MIC3223, a high power Boost regulator for driving high power LEDs. MIC3223 is a monolithic switching regulator with integrated 3.5A, 37V power switch and can be used for driving high brightness 1-W or 3-W LEDs.

Features:
•  4.5V to 20V supply voltage
•  200mV feedback voltage with an accuracy of ±5%
•  Step-up Output voltage (boost) conversion up to 37V
•  1MHz switching frequency
•  100mQ/3.5A internal power FET switch
•  LEDs can be dimmed using a PWM Signal
•   User settable LED current (through external resistor)
•   Externally programmable soft-start
•   Protection features that include:
    -    Output over-voltage protection (OVP)
    -    Under-voltage lockout (UVLO)
    -    Over temperature protection
•  Junction temperature ränge: -40X to +125CC
•  Available in a exposed pad 16-pin TSSOP package

Applications:
•  Architectural lighting
•  Industrial lighting
•  Signage
•  Landscape iighting (garden/pathway)
•  Under cabinet lighting
•  MR-16bulbs

"Micrel`s MIC3223 provides the performance, flexibility and ease-of-use required by LED lighting system designers to meet backlighting challenges," noted Doyle Slack, senior marketing director of analog power, linear and RF at Micrel. "In addition to the low feedback reference voltage and an integrated high current power MOSFET, the MIC3223 provides the ability to drive an external N-channel switch to control the brightness of the series connected high power LEDs."

The MIC3223 is capable of driving up to ten LEDs in series with +/- 5 percent current accuracy from an input voltage range of 4.5V to 20V. With its peak current mode control boost architecture and integrated power switch delivering greater than 90 percent efficiency, the solution is well positioned to provide constant current with changes in input voltage and output load. The device implements a fixed 1.0 MHz PWM control scheme to allow flexibility in the design. The LED current can be programmed to a wide range of values through the use of an external resistor. The MIC3223 features a PWM dimming input and an output driver to drive an external N-channel FET for PWM dimming at frequencies up to 20 kHz. It also offers an enable pin for very low power shutdown and an UVLO. The device has a wide range of protection features including output over voltage protection and an over temperature protection. In addition to enhanced power driving capability/reliability, the MIC3223 comes in an exposed pad TSSOP-16L package and operates over a junction temperature range of -40degC to 125degC.

page_peel