Products, Materials + Tools | Aug 21, 2014

New, Cost-Effective Triac Dimmable LED Lamp Driver IC from Diodes Increases Performance

Diodes Incorporated, a leading global manufacturer and supplier of high-quality application specific standard products within the broad discrete, logic and analog semiconductor markets, today introduced the AP1695. This LED lamp driver optimizes the design of sub 12 W triac dimmer-compatible LED lamps by featuring a dimming range of 1 to 100% and up to a 30% reduction in bill of materials (BOM) cost.

AP1695 Advantages:
•   Unique Constant On Time (COT) Control Expands range of compatible dimmers; and can be triac dim down to 1%
•   Single stage high PF triac dimming solution with reduced number of external components Low BOM solution cost
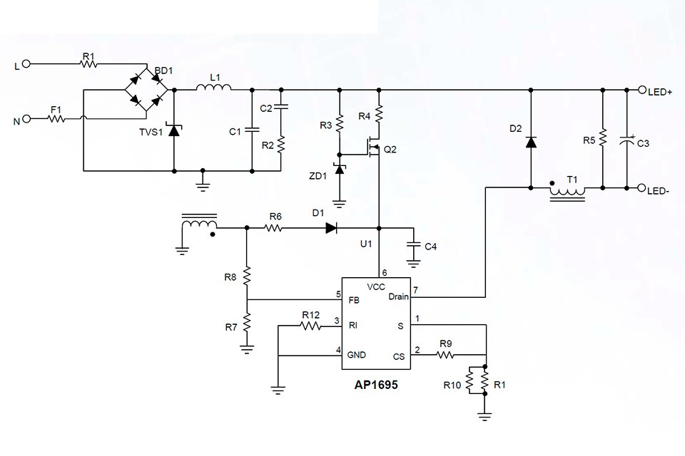
•   Supports non-isolated Buck (120 VAC and 230 VAC) and Buck-boost Flyback solutions (120 VAC)
One device can meet the different isolation/cost needs of different lamps
•   Boundary Conduction Mode (BCM) Operation Achieved higher convert efficiency and reduced EMI issues with fewer components
•   Integration MOSFET support <10W LED lamps with Low BOM cost and small PCB size

Features:
•   Boundary Conduction Mode (BCM) Operation to Achieve Highefficiency
•   High PF and Low THD (PF >0.9, THD <30%)
•   High Efficiency without Dimmer
•   Wide Range of Dimmer Compatibility
•   Dimming Curve Compliant with NEMA SSL6
•   Low Start-up Current
•   Tight LED Current
•   Tight LED Open Voltage
•   Valley-mode Switching to Minimize the Transition Loss
•   Internal Integrated 2 A / 500 V MOSFET can Cover up to 10 W
•   Easy EMI
•   Internal Protections: Under Voltage Lock Out (UVLO) / Leading-edge Blanking (LEB) / Output Short Protection / Output Open Protection / Over Temperature Protection
•   Flexible for Design with Small Form Factor and Very Low BOM Cost
•   otally Lead-Free & Fully RoHS Compliant
•   Halogen and Antimony Free. “Green” Device

For 120 V and 230 V mains-dimmable retrofit LED lamps such as the common 5 W GU10 and 8 W energy saver bulbs, the high-performance AP1695 uses a patented constant on-time control technique to enable deep triac dimming down to 1% and an increase in lamp/triac compatibility. Its dimming curve complies with the NEMA SSL6 standard and the driver is fully compliant with the requirements of the IEC6100-3-2 harmonic standard.

The AP1695 is a single-stage driver integrating a 500 V high-voltage MOSFET into the space-saving SO-7 package. This device employs PFM technology to tightly regulate output current up to a 230 mA (max), while maintaining a power factor higher than 0.9 and a THD rating less than 30%. Its boundary-conduction mode ensures higher efficiency and enhanced EMI performance.

By operating on the primary side, the device removes the need for opto-couplers, secondary-side control and loop-compensation circuitry without compromising application stability.

For further information, download the AP1695 datasheet or visit the company's website at www.diodes.com.

About Diodes Inc:
Diodes Incorporated (Nasdaq: DIOD), a Standard and Poor's SmallCap 600 and Russell 3000 Index company, is a leading global manufacturer and supplier of high-quality application specific standard products within the broad discrete, logic and analog semiconductor markets. Diodes serves the consumer electronics, computing, communications, industrial, and automotive markets. Diodes' products include diodes, rectifiers, transistors, MOSFETs, protection devices, functional specific arrays, single gate logic, amplifiers and comparators, Hall-effect and temperature sensors; power management devices, including LED drivers, AC-DC converters and controllers, DC-DC switching and linear voltage regulators, and voltage references along with special function devices, such as USB power switches, load switches, voltage supervisors, and motor controllers. Diodes' corporate headquarters and Americas' sales office are located in Plano, Texas. Design, marketing, and engineering centers are located in Plano; San Jose, California; Taipei, Taiwan; Manchester, England; and Neuhaus, Germany. Diodes' wafer fabrication facilities are located in Kansas City, Missouri and Manchester, with four manufacturing facilities located in Shanghai, China, and two joint venture facilities located in Chengdu, China, as well as manufacturing facilities located in Neuhaus and Taipei. Additional engineering, sales, warehouse, and logistics offices are located in Fort Worth, Texas; Taipei; Hong Kong; Manchester; Shanghai; Shenzhen, China; Seongnam-si, South Korea; Suwon, South Korea; Tokyo, Japan; and Munich, Germany, with support offices throughout the world. For further information, including SEC filings, visit Diodes' website at www.diodes.com.

page_peel